-
-
-
Stable Mass Production of Medical and Industrial Power Supplies? All Thanks to This2025-11-03
Have you ever wondered: A 0.01% failure rate of the power supply in medical equipment could disrupt medical treatments; industrial power supplies need to operate stably under high temperatures and heavy loads. How do their circuit boards achieve zero-error assembly? And why can factories mass-produce reliable power supplies while ensuring consistent performance of each unit? The answer lies in the core guarantee of power supply manufacturing — the AI SMT Line. Today, lets uncover the mystery of this precision intelligent production line and see why it underpins the mass production and quality myth of medical and industrial power supplies.
-
-
-
-
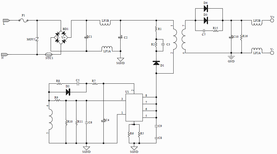
EMC design of PD power supply2025-06-23
With the development of technology and the advancement of semiconductor materials, PD power supplies are moving towards miniaturization, high frequency, and high power. EMC design is becoming increasingly challenging. EMC encompasses EMI and EMS, and EMI includes RE, CE, Harmonic, and Flicker. EMS includes ESD, EFT, Surge, RS, CS, DIP, and PFM. Due to the high uncertainty and numerous variables of RE and CE, it is more difficult and takes longer. This article mainly introduces some practical debugging methods for RE and CE.
-
Information center
Contact us
Address: No.200, Hongfu Road, Nancheng District, Dongguan City, China
Tel:(86 769)21685502
Email:flm01@flm-cn.com
Website:http://www.flm-cn.com
Zip Code:523326
中文版
English
