The influence of RC values in the absorption circuit on VDS and VCS
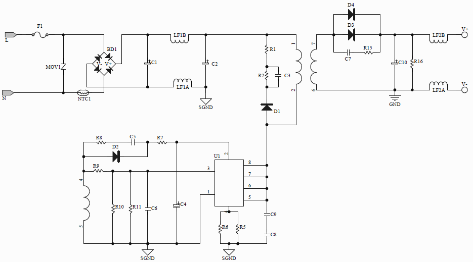
1. Schematic diagram

2. Analysis: The function of the absorption circuit in the figure is to absorb and release the energy stored by the leakage inductance of the transformer at the moment when the main power switch U1 is turned off.
According to the formula :P = 1/2* LK * I (t) ^2, LK=40uH
I (t) represents the charging current flowing through the absorption circuit in pair D3. As shown in Figure 1, the actual test maximum value is approximately 45V/100R =0.45A.
The time when the voltage is positive in Figure 1 is the charging time, which also corresponds to the time when the voltage of the absorption capacitor increases in Figure 4, approximately 320ns.
Assuming that the maximum current is always maintained during the charging time of the capacitor, then P= 0.5* 0.000004* *0.45 *0.45 *0.00000032=0.000000405 W. The power is very small and the discharge is very fast. Correspondingly, the time for the absorption capacitor voltage to decrease in Figure 5 is approximately 520 ns. From the VDS waveform and the waveforms at both ends of the absorption capacitor, the combined time for forming peak charging and discharging is approximately 840ns, which is much shorter than the switching cycle of 14 μ s. That is to say, the energy stored by the leakage inductance of the transformer can be discharged in each cycle through the RCD, and there is no phenomenon of energy accumulation and superposition.

Graph 1

Graph 2 CH1 is the voltage between pin D of the MOSFET and the positive terminal VBuck. CH2 is the voltage across the absorption capacitor C3
Expand the waveform in Figure 2 to obtain the following waveforms:

Graph 3

Graph 4
Information center
Contact us
Address: No.200, Hongfu Road, Nancheng District, Dongguan City, China
Tel:(86 769)21685502
Email:flm01@flm-cn.com
Website:http://www.flm-cn.com
Zip Code:523326
中文版
English
