当前位置:
网站首页 > 资讯中心 > 技术论文
吸收电路RC值 对VDS和VCS影响
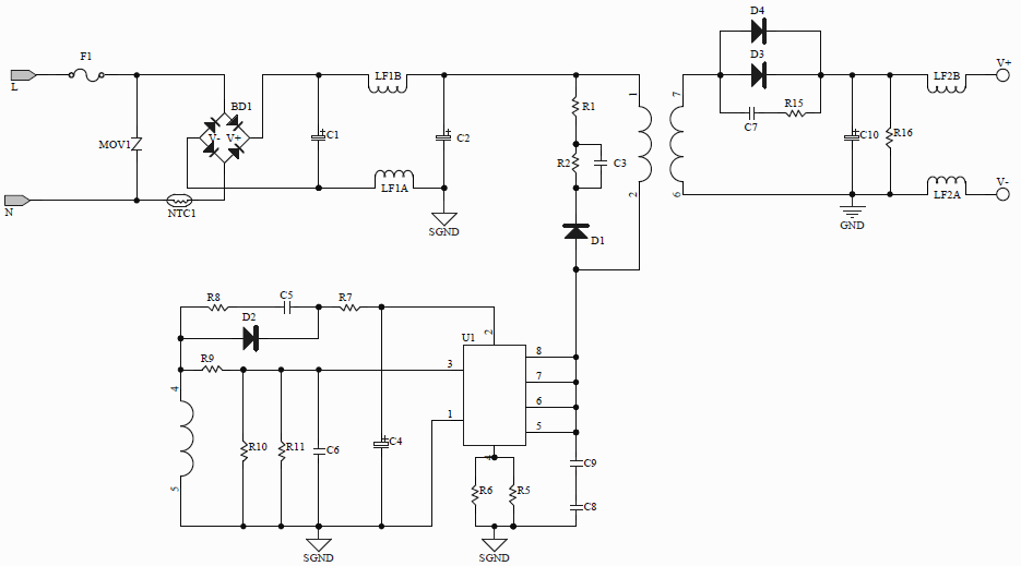
1. 原理图

2.分析: 图中吸收电路作用是在电源主开关U1关断瞬间将变压器漏感储存的能量吸收泄放,
按公式:P = 1/2* LK * I(t)^2 , LK=40uH,
I(t)为流过 D3对吸收电路的充电电流, 从图1看实际测试最大值约为 45V/100R =0.45A 。
图1电压为正的时间即为充电时间也对应图4中吸收电容电压增大的时间,约为320ns;
假设在电容充电时间一直为最大电流则P= 0.5* 0.000004* * 0.45*0.45 *0.00000032=0.000000405W,功率很小,放电非常快,对应图5中吸收电容电压减小的时间约为520 ns, 从VDS波形和吸收电容两端波形看,形成尖峰充放电时间加起来大约为840ns,远小于开关周期 14 us, 也就是变压器漏感储存的能量通过RCD每个周期都能放光,不存在能量累积叠加现象。

图1 R1电压

图 2 CH1为MOS管D脚对VBuck 正极电压;CH2为吸收电容C3上电压
将图2波形展开得到以下波形:

图 3

图 4
技术论文 / News center
联系我们 / Contact us
办公地址:东莞市南城区鸿福路200号3栋3单元26层
电话:(86 769)21685502
网址:https://www.flm-cn.com
邮编:523326
中文版
English
